王者荣耀刘慈欣联动皮肤除了伽罗琥珀纪元,还有铠琥珀纪元,此皮肤品质为传说限定,最低售价为1430点券,但是注意必须在首周获取此皮肤,拿到此皮肤后还有许多福利活动哦!
英雄名:铠
皮肤名:琥珀纪元
品级:传说
标签:限定
上线时间:1月26日00:00-3月31日23:59
获取方式:商城直售
售卖价格:首周1430点券,首周结束后1788点券
皮肤系列:琥珀纪元平行世界系列皮肤
解锁皮肤赠送皮肤专属头像框

1、额外优惠:
拥有铠-琥珀纪元皮肤还可额外领取440点券优惠卡(马超-琥珀纪元)。马超-琥珀纪元上架后,在商城用点券购买马超-琥珀纪元时可直接抵扣440点券 (赠送索要、神秘商店、各类礼包等不可用);2024年3月31日过期后将无法使用,只能出售为1金币。

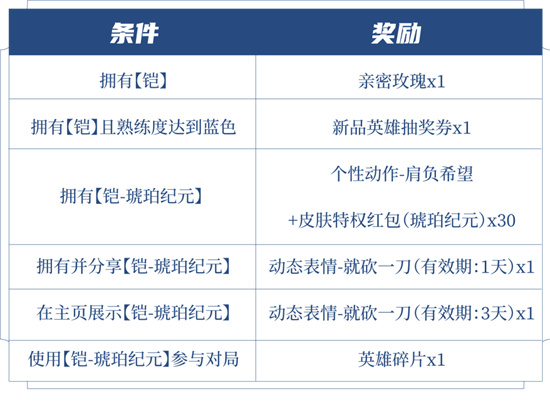
2、铠活动详情:

游戏工具推荐:
川川云手机可以让游戏24小时在线,全程0耗电,0流量,不占用手机内存。游戏多开,应用多开让搬砖和营销无压力,如果你想体验一下川川云手机请到应用市场或者官方即可体验。